The Project Gutenberg EBook of Selenium Cells, by Thomas W. Benson
This eBook is for the use of anyone anywhere in the United States and
most other parts of the world at no cost and with almost no restrictions
whatsoever. You may copy it, give it away or re-use it under the terms
of the Project Gutenberg License included with this eBook or online at
www.gutenberg.org. If you are not located in the United States, you'll
have to check the laws of the country where you are located before using
this ebook.
Title: Selenium Cells
The Construction, Care and Use of Selenium Cells with
Special Reference to the Fritts Cell
Author: Thomas W. Benson
Release Date: March 7, 2020 [EBook #61574]
Language: English
Character set encoding: UTF-8
*** START OF THIS PROJECT GUTENBERG EBOOK SELENIUM CELLS ***
Produced by Paul Marshall and the Online Distributed
Proofreading Team at http://www.pgdp.net (This file was
produced from images generously made available by The
Internet Archive)
The cover image was created by the transcriber, and is placed in the public domain.
THE CONSTRUCTION, CARE AND USE
OF SELENIUM CELLS WITH SPECIAL
REFERENCE TO THE FRITTS CELL
BY
THOS. W. BENSON
NEW YORK
SPON & CHAMBERLAIN, 120 Liberty Street
LONDON
E. & F. N. SPON, Limited, 57 Haymarket, S. W.
1919
Copyright, 1919
By Thomas W. Benson
VAIL-BALLOU COMPANY
BINGHAMTON AND NEW YORK
APPRECIATIVELY
DEDICATED
TO
J. A. STELTZER
FOREWORD
The lack of definite information relative to the construction of selenium cells has led the writer to put in this form the results of some of his experiments. The method described was originated by Mr. C. E. Fritts but the apparatus used was developed by the writer.
Despite the fact that sensitive cells are very difficult to construct by the methods in vogue the use of apparatus described practically eliminates failures, the cells, almost without exception, being useful for one purpose or another.
This is by no means the last word on the subject. Many improvements are possible and have been pointed out in the text. Should these instructions but serve to interest others in the fascinating study they will have served their purpose.
Philadelphia, Pa.
CONTENTS
| PAGE | ||
| CHAPTER I | ||
| Selenium, the Element | 1 | |
Discovery, Naming and Classification. Where Found and Method of Extraction. Three Forms, Amorphous, Vitreous and Metallic. |
||
| CHAPTER II | ||
| Consideration of Cell Types and Their Characteristics | 5 | |
Factors in Design. Bildwell Cell. Application of Selenium and Annealing. Ruhmer Cell. Bell and Taintor Cell. Mercadier Cell. Gripenberg Cell. Theory of Operation. |
||
| CHAPTER III | ||
| The Construction of Fritts Selenium Cell | 20 | |
Description of Hot Press. Accessories for Press. Other Apparatus Required and Supplies. Preparing Copper Plate. Applying Selenium. Treating in Hot Press. Application of Gold Foil. Assembling Cell. |
||
| CHAPTER IV | ||
| Testing and Maturing Selenium Cells | 32 | |
Two States. Testing and Maturing Set. Accessories for Set. Construction of Rheostat Arm for Wheatstone Bridge. Measurement of Cells by Bridge Method. Tests for Light Sensitiveness. Proper Voltage. Classification of Cells. Testing for Polarization. Treating with A. C. Raising Resistance of Cells. Testing for Current Generation. Reconstruction of Useless Cells. Measurement of Cells by Substitution Method. Sealing Cells. |
||
| CHAPTER V | ||
| Applications of Selenium Cells | 51 | |
Photometric Applications. Transmission of Speech Over Beams of Light. Automatic Control of Light Buoys and Isolated Lights. As Recorder of Sunlight. Astronomical Applications. Talking Pictures. The Phonoptican, How the Blind May Read by Sound. Controlling Mechanisms at a Distance. Electric Dog. Use in Cable Telegraphy. Burglar Alarm. Selenium Batteries, Current Generators. Telephonic Properties. Effect of Different Current Sources on Sensitiveness of Cells. |
||
| CHAPTER VI | ||
| The Care of Selenium Cells | 62 | |
LIST OF ILLUSTRATIONS
| FIG. | PAGE | |
| 1. | Bildwell Cell | 7 |
| 2. | Ruhmer Cell | 10 |
| 3. | Bell and Taintor Cell | 12 |
| 4. | Mercadier Cell | 14 |
| 5. | Gripenberg Cell | 15 |
| 6. | Fritts Cell | 17 |
| 7. | Hot Press with Cell in Place | 21 |
| 8. | Details of Hot Press (elevation) | 22 |
| 8. | Details of Hot Press (plan) | 22 |
| 9. | Platen for Cell; and Template for Applying Selenium | 24 |
| 10. | Fiber Pieces for Enclosing Cell | 26 |
| 11. | Mode of Assembling Cell | 30 |
| 12. | Testing and Maturing Set | 33 |
| 13. | Layout and Wiring Diagram of Testing Maturing Set | 35 |
| 14. | Connections for Buzzer and Induction Coil to Produce Alternating Current | 36 |
| 15. | Connections for Interior of Rheostat Box | 38 |
| 16. | Circuit for Wheatstone Bridge Measurement | 40 |
| 17. | Circuit for substitution Method of Measurement | 47 |
| 18. | Showing Cell ready for Assembly with Four Complete Cells in background | 49 |
Over a century ago, 1817 to be exact, the Swedish scientist Berzelius discovered a new element in the lead chambers used for the manufacture of sulphuric acid by roasting iron pyrites. Noting its resemblance to Tellurium, the name for which having been derived from the Greek for Earth, Tellus, he named the new element Selenium derived from the Greek for Moon, Selene. The ending ’um being used to indicate a metal according to the practice of naming newly discovered elements. Although believed to be a metal for many years, the chemical reaction of Selenium resembles that of sulphur to such a degree that it is now accepted to be a non-metal in its amorphous and vitreous forms. In its third or crystalline state it has many metallic characteristics and in this form termed metallic selenium. In the Periodic System it occupies the place between Tellurium and Sulphur. [Pg 2]
Designated by the symbol Se, selenium has been found in all parts of the globe in small quantities, chiefly in combination with copper, lead and silver forming selenides, in certain pyrites and occasionally in its pure state. It was found in meteoric iron by Warren in 1909.
An idea of its wide distribution may be gained from the following table:
| Mineral | Composition | Location |
|---|---|---|
| Sulphur Selenide in natural sulphur | Lispau Islands | |
| Eucarite | Selenide of silver and copper | Chili |
| Crooksite | Selenide of silver, copper and thallium | Norway and Sweden |
| Clauthalite | Selenide of lead | Germany |
| Lehrbachite | Selenide of lead, copper and mercury | Germany |
| Zorgite | Selenide of lead and copper | Germany |
The element is obtained commercially as a by-product from the manufacture of sulphuric acid, various methods of extracting it from the chamber mud being employed. The usual process is to heat the well washed chamber mud with potassium cyanide and nitrate to obtain an alkaline selenate. The element is then precipitated with hydrochloric acid or sulphur dioxide. [Pg 3]
Selenium exists in three well defined forms, Amorphous, Vitreous and Metallic.
Amorphous Selenium. This form is obtained as a finely divided brick red precipitate when sulphur dioxide is passed thru selenic acid. It is soluble in sulphuric acid and slightly so in carbon disulphide. It has a Sp. Gr. of 4.26, with no definite melting point, softening gradually and running together between 80° and 100° C. In this state it is an insulator.
Vitreous Selenium. When the amorphous selenium is heated to 217° C and rapidly cooled the vitreous form results. It is now a red vitreous mass, slightly less soluble in carbon bisulphide. When a thin film is held up to the light it shows blood red in color. Sp. Gr. 4.28, Atomic Weight 79.5. This form is practically an insulator having a resistance of 6 × 10⁹ ohms per Cu. Cent. at 75° C or about 3.8 × 10¹⁰ as great as that of copper. It can be electrified by friction. Vitreous selenium has no definite melting point being hard and brittle at 40° C and softening gradually as the temperature rises, becoming fluid at 210° C. [Pg 4]
Metallic Selenium. By cooling melted vitreous selenium to 210° C and holding it at that temperature for a short time the metallic form results. The element is now a black glossy opaque mass, a fair conductor of electricity but improving greatly under the influence of light. It melts between 217° and 220° C, Sp. Gr. 4.788, insoluble in carbon disulphide but will dissolve in sulphuric acid to form a green solution. It is the latter form that is used in the construction of selenium cells.
When selenium is vaporized by heat it gives off dark brown fumes having an odor similar to rotting cabbage. These fumes are poisonous and care should be taken that they are not breathed to excess.
A selenium cell consists essentially of two electrodes of brass or copper bridged by a thin layer of metallic selenium. When connected into a circuit with batteries and other apparatus the current flows from one electrode to the other thru this selenium bridge. Since the resistance of the selenium to an electric current depends upon the amount of light falling upon it the flow of current thru the cell will be controlled by the brilliancy of the illumination.
Metallic selenium being opaque, the light penetrating but ¹/₅₀,₀₀₀th of an inch as calculated by Marx, it is necessary that the selenium layer be extremely thin in order that the light may affect an appreciable proportion of the total conducting area. This condition is never reached when the electrodes lie parallel to each other with the selenium between them. However by arranging the electrodes so that the [Pg 6] current flows at right angles to the plane of the selenium surface we can cause all the current to flow thru the light affected area. This can only be accomplished by making use of a transparent conductor for one electrode.
To realize the importance of the above factors a description of the various types of cells developed by the many investigators in this field will be of great assistance. The different workers made use of various arrangements of the electrodes but the cells fall into certain classes. These types have been named after the inventor or the one most prominent in the work on them.
The Bildwell cell is possibly the best known type. It is made by winding two bare wires of copper, brass, german silver or platinum on a sheet of mica or slate. The wires are spaced about ¹/₃₂nd of an inch apart. The size of the wire is of little importance, the usual practice being to use #28 wire on a form measuring two by one inches. In Fig. 1 is shown this type of construction using a mica form, the wires being fastened by passing them thru holes at the ends of the sheet. [Pg 7]
The selenium is applied to the cell by melting it over the wires. The cell is laid on a mica covered copper plate supported over a bunsen burner. The temperature of the cell is raised to the point where a stick of selenium when touched to the cell melts. The entire surface of the cell is coated with the selenium in a very thin layer, smoothing out the lumps with a sheet of mica or a steel knife. To get a satisfactory coating the temperature must be regulated closely, if too low the selenium turns grey and the temperature must be increased to melt it, if too high the selenium collects in drops due to surface tension and is as difficult to spread as mercury. The proper state is a semi-fluid condition which it attains at 220° C when it can be easily manipulated. [Pg 8]
When a satisfactory surface has been obtained the cell is transferred to a copper plate to cool while the bunsen burner is turned down to give a temperature of 120° C. When cool the cell is replaced on the hot copper plate and allowed to heat up again. Shortly the whole surface will turn grey in color due to the selenium crystallizing. The temperature is now slowly increased till the selenium shows signs of melting, this will be indicated by the edges turning black. The bunsen burner is immediately withdrawn and the edges allowed to recrystallize. The burner is turned down a trifle and replaced under the hot plate. The cell is watched carefully for signs of melting and if none appear it is left so for three or four hours. If it melts again the burner should be further lowered, just sufficient to keep the cell a trifle below the melting point of the selenium. The cell is then allowed to cool by lowering the burner by small amounts extending over a period of an hour. This prolonged heating and slow cooling is known as annealing.
After the above treatment the cell is complete save for mounting. The usual method is to mount the cell in a small wooden box fitted with a [Pg 9] glass window to admit the light, leads being brought from the electrodes to two binding posts mounted on the box. This protects the cell from moisture and dust.
It will be apparent that with the above method of construction it is impractical to get the extremely thin layer of selenium necessary if the light is to affect a relatively large proportion of the total area. This will be even more clear from an examination of the cross sectional view of this type of cell as shown in Fig. 1. Here we have a comparatively thick layer of selenium bridging the space between the wires. Of this layer only the thin surface film facing the light drops in resistance while the interior part is unaffected. This means that should the surface layer drop to even ¹/₅₀₀th of its dark resistance the total drop of the cell would be much less.
The Ruhmer cell is similar in construction to the Bildwell, differing only in the form of support. A porcelain or glass tube is used to support the parallel wires as shown in Fig. 2. When porcelain is used the constructor can fasten the wires at the ends by slipping [Pg 10] them into slots cut with a hack saw. With glass some other means are necessary to hold the wire while winding.
The selenium is applied to the cell in the same manner as the Bildwell and then annealed. The method of mounting the cells as devised by Ruhmer is worthy of mention. The cell unit is enclosed in a glass tube [Pg 11] and then the air exhausted. By attaching the leads to an incandescent lamp base a very convenient arrangement results. The cell is well protected from all external influences and is therefore more stable and reliable. This is perhaps the most important improvement in this type of cell.
We have in the Ruhmer cell conditions almost identical to that in the Bildwell, namely a large area of conducting selenium that is beyond the range of the light and hence not affected thereby. This is offset to a certain extent by the large area exposed to the light as these cells can be employed with a parabolic reflector to cause the light to fall on all sides. This type of cell was employed by Ruhmer in his experiments with the Photophone. He succeeded in transmitting speech for a distance of four miles using a speaking arc at the transmitting station.
The cell developed by Bell and Taintor in their experiments is rather novel in the arrangement of the electrodes. As shown in Fig. 3 the electrodes take the form of brass disks separated by thin mica disks supported by two brass rods, the whole being clamped together by nuts [Pg 12] on the ends of the rods. The disks are one inch in diameter, eighteen or twenty being sufficient for a small cell. By drilling the holes in the disks of different sizes and assembling them as shown it is possible to have alternate disks connected to the same rod. After assembling and clamping the cell skeleton is chucked in a lathe and the surface turned smooth and polished.
The selenium is applied by heating the form and melting it on, by [Pg 13] rolling the cell back and forth over the hot plate it is possible to get an extremely thin film of selenium on the smooth surface offered by the cell. The coating is then annealed in the regular manner. This cell can well be mounted in a glass tube and the air exhausted.
The advantage gained by this form of construction is the thin film of selenium obtainable due to there being no spaces between the electrodes into which the selenium can flow. A cross section of this type is given in the illustration. It will be seen that although the main defect of the cells mentioned previously has been reduced to some extent still it has not been removed entirely.
The Mercadier cell is similar in many respects to the Bell but is easier of construction. Two strips of thin copper one half inch wide are wound into a spiral being separated from each other by strips of mica. One face of the flat spiral is filed flat and then polished. The selenium is melted onto the cell and then smoothed off with a strip of mica. The cell then being annealed as described previously.
We have here a condition analogous to that in the Bell cell, the only [Pg 14] advantage being ruggedness and simplicity against a loss in active surface area. For experimental purposes this cell is entirely satisfactory for if it does not prove sensitive the selenium coating can be filed off and another applied.
We come now to the consideration of cells wherein the current flows at right angles to the surface of the selenium. This implies the use of at least one electrode on the surface of the selenium. The Gripenberg cell has both electrodes on the surface. As shown in Fig. 5 the electrodes are made by depositing a thin film of gold on a glass plate and with a [Pg 15] sharp tool removing narrow strips of it to form a grid, alternate bars of which are connected to the same terminal. The grid arrangement is shown in the detail illustration.
The selenium is not applied to the grid in the molten state. A thin plate of metallic selenium is obtained by melting the metal on a glass plate and then applying pressure with a cold glass plate. After annealing the selenium will be found to adhere closely to the hot plate in a thin film. The cell is then assembled by placing the plate with the gold grid in a frame having a portion of one side cut out to form a [Pg 16] window. The plate with the selenium adhering is placed over the grid and forced into contact with same by means of a small screw.
A study of the cross section of this cell shows that the current inflowing from one electrode to the other must pass the surface of the selenium. Since the gold film is semi-transparent the light passes thru it to affect the selenium and will have a maximum effect upon the resistance of the cell. This object is attained at the expense of loss of illumination since the gold film cuts off all but the green rays of light. The advantage just mentioned more than outweighs this loss. Could a transparent conductor be found this defect would be removed entirely.
The Fritts Cell is little known except by name but is superior to the others both in simplicity of construction and correctness of design. In this case the selenium is melted directly on a copper plate that serves as one electrode. While soft, pressure is applied by a non-adherent plate to obtain the thin film necessary. The selenium [Pg 17] enters into chemical combination with the copper and adheres firmly to it. After cooling the selenium film is covered with gold leaf to form the other electrode. The cell unit can be mounted between two strips of fibre as shown in Fig. 6, a sheet of very thin mica serving as a protection to the gold foil surface.
We have here the ideal condition. All the current must flow thru the light affected area in passing from one electrode to the other. The light passes thru the semi-transparent gold foil to effect the change in resistance of the selenium film. The only disadvantage lies in the [Pg 18] diminishing of the light strength by the gold film. Despite this however the Fritts cell has proved the most sensitive cell made having in one case a ratio of 337 to 1, that is, the resistance in the light is but ³/₁₀ths of one per cent of that in the dark.
The six types of cells described cover all the types worthy of special mention and will enable one to select a cell for experimental purposes. In view of the fact that the Gripenberg and Fritts cells are superior in point of design the selection of the cell becomes a question of mechanical difficulties to be overcome. The construction of the grid in the Gripenberg type is rather difficult unless an engraving machine is obtainable whereas the Fritts cell requires very simple apparatus for its construction.
A factor often overlooked in considering the design of selenium cells is the relation that light and electricity bear to each other. These are manifestations of the same force and their interaction can be taken advantage of in the Fritts cell due to it being possible to cause the current to flow in the same or opposite direction to that of the light vibrations. The importance of this will be covered in detail later.
No mention has been made of just how the light affects the selenium to [Pg 19] reduce its resistance. This is still a moot point, one theory being that the light being electromagnetic in nature causes the molecules of the selenium to cohere in a manner similar to that of the radio coherer used in the early days of radio telegraphy. However the conduction thru a selenium cell is similar to that in an electrolyte and differs from metallic conduction. Considering this the light may act to ionize the selenium in some manner and make possible the more rapid interchange of the ions from the opposite terminals. Although a thorough understanding of the action taking place may lead to the improvement of selenium cells it is not within the scope of the present work to consider the various phases of this part of the problem, confining itself as it does more to the practical production of the cells.
The secret of the successful construction of the Fritts selenium cell lies entirely in the method of applying the selenium to the copper plate. The selenium is melted on the plate and pressure applied at the same time, due to the simultaneous action of heat, chemical affinity and pressure, crystallization takes place and makes prolonged annealing unnecessary. One side of the selenium layer enters into chemical combination with the copper plate forming a selenide while the other is uncombined resulting in a film that is polarized or has different electrical and physical conditions at front and back.
To construct the cells use is made of what may be termed a hot press. This is simply a device for applying pressure to the selenium film while in a molten state. At Fig. 7 is given a photograph of the apparatus while Fig. 8 shows the various details of the press. The dimensions can be changed if desired but the press should be capable of exerting a pressure of 50 pounds on the bed. [Pg 21]
[Pg 23] A base of any convenient size, say, 16 x 8 inches, has fastened to one end a tripod or similar elevated support. A slab of slate 4 x 8 inches and ⅞th of an inch thick is drilled at the ends to take the bolts holding the pivot and guide posts shown.
The posts are made from ³/₁₆th inch strap iron ¾ inch wide. The pivot post being made by giving the metal strip a quarter turn with a large wrench while holding one end of the strip in a vise. The guide post is formed by slotting the end of the bent strip to pass the lever.
The lever is made from ¼ inch iron, ¾ inch wide and 20 inches long. One end is drilled to pass the bolt pivoting it to the pivot post. A saddle bent from ⅛ inch sheet iron is pivoted to the lever as shown so as to be directly over the center of the slate slab. The saddle serves to equalize the pressure at point of contact with the cell undergoing treatment and gives a direct vertical thrust. [Pg 24]
The weight used with the press is made by pouring lead into a round form 2¼ inches in diameter and 5 inches high. Any other weight of eight pounds can be used. A hook bent from a strip of brass or iron is inserted in the lead while in a molten state and serves to hang the weight on the lever.
A bunsen burner is utilized to heat the slate slab. Some convenient means should be employed to control the height of the flame, either a valve mounted on the base or a screw clamp on the rubber hose supplying the gas.
The cell while undergoing treatment rests on a small iron block, the [Pg 25] details of which are given in Fig. 9. The block is 1½ inches square and ½ inch thick. A hole is drilled at one side to take the bulb of a chemical thermometer. This block serves two purposes, it allows of accurate determination of the cell temperature and simplifies the assembly of the cell for treatment. The thermometer should have a range up to 220° C.
This completes the hot press proper. In addition will be required a 2 or 4 oz. mortar and pestle to powder the selenium, a pair of tweezers, a small palette knife and a template for applying the selenium to the copper plate. The latter is made from a sheet of mica or thin cardboard with rectangular hole cut in the center as shown in Fig. 9. This sheet is glued to two small strips of wood or fibre. The template just fits over the copper plates and confines the selenium powder to the center of the plate.
The supplies required are chemically pure selenium, specify electrolytic selenium for electrical purposes when ordering and the proper material will be supplied. It comes in the form of small black sticks and looks like sealing wax. A book of gold leaf as used by [Pg 26] decorators is required for the front electrode of the cell. The patented form in which the foil is attached to a sheet of thin paper is the easiest to handle. The copper plates for the cell are cut from ⅛ inch copper or brass 1½ inches long and 1 inch wide. These plates should be perfectly flat and the edges free from burrs. Some clear mica will be required for the front of the cell to protect it from dust and moisture.
The fibre sheets to enclose the finished cell are shown in Fig. 10. These are cut to the dimensions shown from ⅛ inch fibre.
The construction of a cell is accomplished in the following manner. The [Pg 27] copper plate is first thoroughly cleaned with fine sandpaper and polished. Coat the plate with a suitable flux and heat in the bunsen flame, flowing solder over the plate to tin it. While the solder is still molten throw off as much of the solder as possible and quickly wipe the cell with a dry rag. This should result in a thin even film of solder.
Grind the selenium up into a fine powder in the mortar and place in a well stoppered bottle to protect from dust and moisture.
Lay the tinned copper plate on the table, tinned side up and place the template over it. With the palette knife place a small quantity of the selenium on the plate and smooth it out into an even layer ¹/₃₂ of an inch thick. Remove the template carefully so as not to disturb the selenium and lay the plate on one end of the iron block having the thermometer well in it. Cover the selenium with a sheet of mica and lay another smooth block ¼ inch thick on top of the mica sheet. The whole is conveyed to the hot press and placed in the center of the slate slab, the lever being let down into place with the saddle centering over the cell.
Place the thermometer in the well, hang the weight on the lever and [Pg 28] light the bunsen burner, adjusting it so an even blue flame results without roaring.
The temperature as indicated by the thermometer will rise slowly due to the bulk of the slate to be heated. At 150° C the selenium will soften and the lever settle slightly. Continue the heating till the temperature reaches 220° C and then remove the bunsen burner.
The cell is allowed to remain in the press until the temperature has dropped to 60° C when the lever can be lifted and the cell taken out. The mica will come off without trouble leaving a thin even film of metallic selenium with a shiny grey surface adhering to the plate.
Now go around the edges of the cell with a knife or small file and remove all selenium that may have flowed over the edges of the plate and brush the cell to remove all traces of dust and particles of selenium and copper. Lay the cell face up on a sheet of glass and flood the surface with alcohol with an eye dropper or pippette. Having cut a strip of gold foil 1 inch wide lay it on the cell and smooth out any creases with the fingers. Now go over the entire surface of the cell with the finger tips pressing rather hard on the paper backing on the [Pg 29] foil. Continue this till the alcohol that seeped through the paper has evaporated. Then flood the back of the paper and repeat the pressing. When the second application of alcohol has dried the paper can be lifted from the cell without difficulty leaving the foil on the selenium. Should any of the foil adhere to the paper replace it and treat again with alcohol and pressure.
The above applies to the patent foil. If the foil is loose it can be cut by placing a sheet between two sheets of paper. A camel hair brush is rubbed through the hair to electrify it and the foil picked up by touching the brush to it. The foil is laid on the cell wet with alcohol and smoothed out with the brush. On drying the foil will adhere to the selenium.
When a good foil surface is obtained go carefully around the edge with a small knife and remove any foil that extends over the edge of the selenium film, otherwise direct contact might be made between the foil and copper plate, thus short circuiting the cell.
Now take a strip of paper ⅛ inch wide and coat one side lightly with thick shellac. Wrap the paper around one end of the cell as shown in Fig. 11. A second sheet of paper is placed over the end of the cell and [Pg 30] attached in the same manner. The paper prevents the copper plate coming in contact with the terminal leading to the gold foil as will be evident when the cell is to be assembled in the fibre strips.
The method of completing the cell assembly is shown in Fig. 11. Take the sheet of fibre with the hole cut in it and place a ⁸/₃₂ bolt 1 inch long in one of the holes. A sheet of thin clear mica is laid on the fibre and short strip of tinfoil slipped over the bolt. A nut is then run on to clamp the tinfoil and make good contact. The tinfoil should be cut off even with the edge of the opening in the fibre. Another bolt is put into the other hole and a longer strip of tinfoil clamped to it also by means of a nut.
[Pg 31] Turn back the long strip of foil and lay the cell between the bolts with the paper wrapped end nearest the post with the short tinfoil strip. The paper will prevent contact between the plate and this post but make sure that the tinfoil strip makes contact with the gold foil. The long strip of foil is laid over the back of the plate and the other fibre strip dropped over the bolts. Nuts are then run on to clamp the whole together.
The cell is now complete and should be tested as described in the following chapter before sealing the edges with sealing wax.
The Fritts Cell, as mentioned by the inventor, when first made has one of two states or conditions. In one the resistance is very high, in the other very low, being but a few ohms or a fraction of an ohm. In the latter state it is insensitive and possesses no definite characteristic until matured. This maturing will come about gradually if the cell is used in experimenting but can be greatly hastened by the proper treatment. By subjecting them to an alternating or pulsating current the resistance can be increased rapidly.
To facilitate the maturing and enable the resistance of the cell to be determined at various stages of the treatment the maturing and testing set shown in Fig. 12 can be made use of. The apparatus allows of the measurement of the cell by the Wheatstone bridge and substitution methods both with the cell lighted and dark and permits the application of alternating current as desired. It consists of a base on which is conveniently mounted a closed lamp box to light the cell when necessary and the various switches and binding posts arranged for quick manipulation of the circuit. [Pg 33]
[Pg 34] The details of the device are given in Fig. 13. The base measuring 20 by 12 inches has mounted at the rear center a wooden box containing a 75 Watt, type C, Mazda lamp. Where lighting current cannot be obtained a 12 volt automobile headlight bulb may be used to illuminate the cell. The lamp in either case is connected to the switch mounted just to the left of the box.
The front of the lamp housing has a hole measuring 1 by ¾ inches cut in it on a level with the lamp filament. Two clips cut from spring brass of the shape shown in the detail drawing are mounted on the front of the box in such a position that when the posts on the back of the cell are slipped into the holes in the ends of the strips the window of the cell will be opposite the opening in the lamp housing. Connection is made to the cell by means of these clips. [Pg 35]
[Pg 36] At the extreme left of the base a double pole fuse switch is mounted to control the alternating current to treat the cell. Instead of fuses two tubular incandescent lamps are screwed into the receptacles on the switch to limit the A. C. to a value that will not endanger the cell by overheating it. Should lighting current not be available use can be made of a buzzer and telephone induction coil connected to a dry cell as shown in Fig. 14 to furnish current for treating the cell.
A small two point battery switch and four double spring binding posts are also mounted on the base and wired as shown by the dotted lines. A fairly sensitive galvonometer is employed to indicate when the bridge is balance. A telephone receiver might be used for the purpose, opening [Pg 37] and closing the circuit to cause clicking in the receiver, the bridge being balance when the noise is reduced to a minimum. The small center zero ammeters with the shunt removed make excellent galvonometers.
Ratio arms and a rheostat box having a maximum resistance of 100,000 ohms complete the apparatus necessary to make the tests on the cells. A laboratory set with this range is rather expensive and since our measurements need not be extremely accurate a good resistance box may be made from resistance units as used for motor starting and signal work. These units consist of an iron tube covered with asbestos on which is wrapped the resistance wire, the wire in turn being covered with a vitreous insulating material baked in place. These units can be purchased quite reasonable from any large electrical supply house in any resistance up to 150,000 ohms. For our purpose 15 units will be required, five, 200 ohm; five, 2000 ohm and five, 20,000 ohm; all tapped at the center, for the rheostat arm. For the ratio arms a single 1000 ohm unit tapped at the center is used. The rheostat arm units should be mounted in a box and heavy leads run to 12 single pole switches mounted on the top of the box. The method of wiring the resistances is shown in Fig. 15, the switches being marked so the resistance in the circuit can be quickly determined. With this arrangement any resistance from 100 to 111,000 ohms can be obtained in steps of 100 ohms by opening the proper switches. [Pg 38]
[Pg 39] The ratio arms are made by bringing leads from the ends and center of the 1000 ohm unit. Ratios other than one to one are not advised, for the cells are so sensitive to external influences that one system of measurement must be adopted and adhered to if the cells are to be compared. With the one to one ratio half the current flows thru the cells when the bridge is balanced.
The current for testing the cells can be obtained from a dozen three cell flashlight batteries. The battery should be connected to a multipoint switch so that any number of cells can be switched into the current as desired.
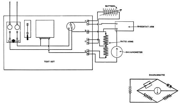
To prepare the various instruments for testing the cells with the bridge circuit connect as shown in Fig. 16. The diagrammatic wiring is shown in the insert in the illustration. The positive or carbon of the battery is connected to post A. The source of alternating current whether from the lightning mains or an induction coil is connected to the double pole switch, current for the lamp in the enclosed box being supplied to it thru the single pole switch. [Pg 40]
[Pg 41] To test the cell, open both knife switches and place switch S on the left hand point. Place the cell in the clips with the terminal connected to the gold leaf in the clip connected to binding post A. This makes the gold leaf the anode of the cell. Now close the battery switch applying about 6 volts to the bridge. Balance the bridge by adding or removing resistance in the rheostat arm until the galvonometer gives no deflection. The resistance of the cell in the dark is read direct from the markings on the open switches on the rheostat box.
Now close the single pole knife switch lighting the cell and again balance the bridge. The latter reading will be the light resistance of the cell, gold anode.
For convenience in recording the data a sheet of paper should be ruled into columns headed, date, voltage applied, resistance dark, resistance lighted (gold anode), resistance dark, resistance lighted (copper anode) and remarks. The cells should be numbered and the corresponding data sheet headed with the same number so that changes in the cell can [Pg 42] readily be detected and improvements noted. A separate sheet should be provided for each cell.
Now increase the voltage to 9 volts and take another set of readings with the cell both dark and lighted. The values obtained are recorded and the voltage increased further. The cell is tested with gradually increasing voltages till the maximum voltage possible without heating the cell has been applied. Heating of the cell can usually be noted by a faint crackling noise being given but it is advisable to feel the surface of the mica occasionally to detect any heating.
It may be found on examining the data obtained that the resistance of the cell has varied with different voltages. We can classify the cells by calling a cell in which the resistance increases with an increasing voltage the A type, those in which the resistance falls off with an increase of voltage the B type and those in which changes of voltage cause little or no change of resistance the C type.
Now reverse the cell in the clips making the copper plate the anode and repeat the above series of tests and record the values in the proper [Pg 43] columns on the ruled sheet. It will be found in many cases that the reversal of the current thru the cell has increased the resistance. A cell showing this characteristic is polarized while one in which the reversal of the current does not alter the resistance to any great extent is non-polarized.
The cell is now to be treated with alternating current for a period of five minutes by opening the battery switch, cutting the galvanometer out of the circuit and closing the double pole switch. Current will flow thru the ratio arms and the cell. Care should be taken that the current is not heavy enough to heat the cell excessively. If this occurs reduce the current by adding resistance till heating is not detected.
The cell is again tested according to the directions already given both for its light and dark resistances with the current flowing in both directions thru the cell. If the difference between the dark and light resistance has increased it is safe to say that the cell will be sensitive to light and the treatment should be continued to develop this property. The quickest method of doing this is to select from the various readings the voltage that gives the greatest difference in the [Pg 44] dark and light resistance. Use this voltage to make one test after each treatment with A. C. till the sensitiveness of the cell to light has reached a fair value. When the resistance in the dark is ten times as great as in the light the cell is suitable for experimental working and treatment can be discontinued.
Should the cell have practically no resistance when first put in the testing set it is useless to go thru the entire series of tests till the resistance has been raised. Treat the cell with A. C. repeatedly till the resistance is brought up to a fair amount, at least 500 ohms, then make the tests outlined previously.
Sometimes even prolonged treatment will fail to raise the resistance, in this case test the cell for polarization by reversing in the clips. If strongly polarized the cell may be a good generator, i.e., will give a current under the influence of light. To test this, connect the galvonometer to posts A and D of the set, put battery switch on left hand point and light the cell by closing the single pole knife switch. If the galvonometer gives a deflection it indicates that current is being generated in the cell. This cell should be reserved for use as a [Pg 45] generator, this property being increased by short circuiting the terminals and exposing the cell to light periodically until it will generate a fair amount of current. The current generated by these cells is a true photo-electric current, no chemical action taking place, the light rays being converted directly into electricity by some unknown action of the cell. The current flows from the copper plate thru the external circuit back to the gold foil terminal.
Should the cell after prolonged treatment with A.C., fail to increase in resistance or having increased in resistance and remain insensitive to light and not prove to be a current generator the cell must be classed as useless. It is seldom indeed that this occurs for a cell that shows even a slight change in resistance when lighted should be treated with A.C. from time to time and used in experiments and will eventually increase in sensitiveness sufficiently to be of value. When a cell proves intractable, the gold foil may be carefully removed by means of a stiff brush and the cell put back in the hot press to be reconstructed. Retreating with heat and pressure will often give a very sensitive cell. [Pg 46]
Even when the cells are being used for experimental work the maturing process will be going on. The point of maturity and maximum sensitiveness of any cell has been reached when the dark resistance of the cell remains constant over a period of time. The maturing seems to affect the cell by increasing the dark resistance, the light resistance remaining practically the same thruout. From this it will be seen that a cell with a very low resistance when first made may under proper treatment become extremely sensitive to light.
As previously mentioned the testing set may be used for measuring the resistance of the cells by the substitution method. The apparatus is connected as shown in Fig. 17 when so used, a diagrammatic circuit being given in the insert. When the battery switch is on the left hand point the cell is in series with the battery and galvonometer. When the switch is moved to the right hand point the rheostat is in series with the battery and galvonometer. The method of measuring is to first determine the galvonometer deflection with the cell in the circuit and then by switching the rheostat into the circuit and adjusting it so the galvonometer gives the same deflection enabling the resistance of the cell to be read directly. The same series of tests should be gone through with this method as with the bridge circuit. [Pg 47]
[Pg 48] The substitution method has the advantage of indicating roughly the sensitiveness of the cell to light. With the cell darkened and the current flowing thru it the galvonometer will give a certain deflection, on lighting the cell the deflection will increase indicating a lowering of the resistance. The determination of cell sensitiveness is more rapid and this circuit can be employed when the cell has a low resistance at first and it is necessary to increase it before tests can be made. With the substitution method of measurement it is advisable to use a rather insensitive galvonometer or meter since the current at times may reach a value that would damage a delicate instrument. A tangent galvonometer with heavy windings will be found most suitable.
To determine if a cell is sensitive enough to close a relay the substitution circuit may be used with a relay connected in place of the galvonometer. If the cell is suitable for the purpose the relay will close when the cell is lighted. [Pg 49]
[Pg 50] For practical purposes the sensitiveness of a cell to light and its current generating properties are the only ones of value but other properties of these cells will be mentioned later. These may be developed by proper treatment and the results of experiments along these lines can hardly be foreseen with any degree of accuracy at the present stage of the development of the cells.
When satisfied that a cell is properly made and fairly sensitive it can be permanently sealed by pouring melted sealing wax around the edges and smoothing with a hot knife. A small sheet of paper should be pasted on the back of the cell with the more important characteristics marked thereon as well as the most suitable voltage. The terminal connected to the gold foil can be indicated by a positive (+) sign for convenience in properly connecting the cell into the circuit.
To go into a detailed description of the many applications of selenium cells is not possible in a work of the size of this. However a discussion of the manifold applications will point out in a marked manner the wonderful possibilities of a perfected selenium cell.
The use of selenium cells for photometric purposes was suggested by Clark on the occasion of the first announcement of the light sensitive properties of selenium. It was hoped that the selenium cell would remove the color stumbling block in measuring the brilliancy of light but to date a successful photometer using selenium has not been produced. The proposed method was to connect a selenium cell in series with a galvonometer properly calibrated and to allow the light to be measured to fall on the selenium cell, its brilliancy in candle-power or foot candles to be read direct from the scale on the galvonometer. [Pg 52]
A cell of the Fritts type with a gold electrode would not be suitable for the purpose on account of it only passing the green rays but Fritts suggested that a number of cells be used, one with a silver foil electrode to pass blue rays and so on to include all the colors of the spectrum. Naturally the use of a perfectly transparent conductor on the surface of the cell would make it possible to use one cell for the entire range of color and with proper precautions a conducting liquid might solve the problem. This is worthy of attention and experiment.
The application of selenium cells to the transmission of speech over a beam of light has received mention from time to time in the technical press principally in connection with the experiments of Bell and Taintor or Ruhmer. Ruhmer has succeeded in talking a distance of 4½ miles using a speaking arc at the transmitting station. The arc was mounted in the focus of a parabolic mirror, the microphone being connected inductively to the arc circuit by means of an induction coil. The beam of light was picked up by a second parabolic mirror and focused on a selenium cell connected to a battery and telephone [Pg 53] receiver. The voice waves impinging on the microphone will act to vary the intensity of the light beam sent out by the arc and in this manner affect the selenium cell at the receiving station which alters the strength of the current thru the receivers and thus reproduces the words.
For experimental purposes a small incandescent lamp may be used at the transmitting station connected in series with a telephone transmitter and battery. The receiving end comprises a selenium cell with proper battery and sensitive telephone receiver. With a little care in adjustment the simple arrangement will transmit the voice across a darkened room without difficulty.
Another application of selenium made by Ruhmer is the automatic control of light buoys. When such buoys are placed in out of the way places it has been necessary to leave the light burning day and night. To prevent the frequent recharging of the gas reservoir this method required, a selenium cell was arranged to turn the gas on and ignite it at nightfall and to extinguish it again in the morning. The cell is connected to a voltmeter the needle of which moves between two contacts. During the day the needle rests against one contact and the [Pg 54] gas is turned off by an electromagnet. At nightfall as the resistance of the cell increases the needle falls back till it touches the other contact and operates an electrical mechanism for turning on the gas and igniting it.
Similar applications only await the perfection of a reliable selenium cell in quantities. They could be used to automatically control street lights and lights on advertising signs located along railroads and similar routes of travel.
On the other hand they could be employed in connection with a suitable recording instrument to register the intensity of the sunlight and thus serve as a valuable adjunct to the weather bureau.
They have been used to a limited extent by Prof. Barnard of Lick Observatory in connection with astronomical work and by Minchin in an automatic detector of comets.
The oft heralded successful transmission of photographs over a wire has yet to become an accomplished fact. Photos have been transmitted by Korn with a fair degree of success using selenium cells but such work awaits the perfect cell. Many other investigators have attempted to [Pg 55] solve the problem and have proposed various methods, employing images thrown on ground glass screen or thru a photographic negative, a selenium cell or a bank of cells to be affected by the high and low lights of the picture. At the receiving end the current is used to control a light source by one of the many possible methods to reproduce the picture on sensitized paper. These inventions have been variously termed the Telescope, Telectroscope, Telephot, Telephotograph, etc. However with the exception of a very few they have not progressed beyond descriptive matter, drawings and the most preliminary experiments. One interested in the subject would do well to obtain copies of the various patents issued on the art thru a patent lawyer who will do this for a nominal sum.
A scheme has been proposed to utilize the cells in connection with motion pictures to produce the so called talking pictures. This seems entirely feasible provided some form of telephonic relay is used to amplify the reproduced voice currents. The method suggested is to print the spoken words on the motion picture film alongside the pictures in parallel lines of black and white. To do this a beam of light is [Pg 56] focused on the film while the picture is being taken, the light being controlled electrically by microphones concealed near the actors. The words spoken acting to vary the intensity of the light, which variations will be printed on the film.
In reproducing the picture a light is arranged to pass thru the voice strip and fall on a selenium cell. In this manner the various shades of black and white imprinted on the film will cause variations in the resistance of the cell and loud talking telephones connected to the cell thru a telephonic relay will reproduce the words. This method has the decided advantage of absolute synchronism lacking in all mechanical devices ever developed for the purpose.
In an attempt to enable the blind to read printed matter by sound Prof. F. C. Brown has devised what is termed a Phonoptican. In his device three or four tiny selenium cells are mounted in a row. The length of the row is equal to the height of the printed letters. Each cell is connected to a telephone receiver thru a separate interrupter. For convenience the telephone receiver used contains as many separate coils and diaphragms as there are cells used. It will be clear that [Pg 57] when light falls on one of the cells a certain note will be heard in the receiver and after a little practice the cell affected can be instantly determined.
The cells are mounted in a tiny box and moved over a brilliantly illuminated printed page. The cells will be illuminated and darkened by reflection from the printed letter and in a certain order for each individual letter. Since each cell gives a different sound in the telephone receiver each letter will have a different series of sounds. A sound alphabet is thus made that after a little practice will enable a blind person to read printed text.
Hammond of Radio control fame has employed selenium cells for the purpose of controlling boats at a distance. His method consists in having a number of selenium cells, each being sensitive to a certain colored beam of light and responding to that color only. These cells are connected to separate relays that control the various functions required of the boat or torpedo. Thus by throwing a beam of light of a certain color on the cells any desired relay can be closed and the mechanism controlled at a distance.
The so called Electric Dog constructed by B. F. Meissner, that follows [Pg 58] a light carried by a person employs two selenium cells located behind condensing lenses with an opaque plate between them. The cells are mounted in a box fitted with wheels, driven by a motor and steered by an electromagnetic arrangement. The cells are connected to relays so that when light falls on either cell the motor will start and the device will turn towards the lighted side. This results in the box turning till the other cell receives an equal amount of light which closes the other relay and straightens out the steering mechanism to head the machine straight for the light. In this manner the “Dog” will follow a flashlight with unerring precision, keeping a straight course when both lenses are equally illuminated but when one receives more light than the other it will turn towards the lighted side. This illustrates one of the amusing applications to which selenium cells may be adopted.
In cable telegraphy use is made of a siphon recorder or reflecting galvonometer. The latter causes a beam of light to swing to one side or the other according to whether a dot or dash is indicated. By mounting [Pg 59] a selenium cell either side of the center of the swing and providing stops it has been possible to actuate relays and print the dots and dashes.
The selenium cell is particularly adapted to burglar alarm work. By arranging a cell in places to be protected and connecting it to a battery and relay an alarm can be turned in should an intruder flash a light on the cell. This method has the advantage of not warning the intruder that an alarm has been given which is an assurance of his capture.
The above covers in a brief form the more important applications of selenium cells in general, being possible with most types of cells that are sufficiently sensitive. However the Fritts cell possesses several interesting features aside from its resistance being altered by light.
As previously mentioned some cells are capable of generating a current. To what extent this property can be developed is a matter of conjecture only. It cannot be denied that they would form an ideal source of current of small values. Compact, sealed, practically unbreakable and perfectly portable are but a few good features of such a battery. The cells are comparatively cheap to construct and once made [Pg 60] require no further attention beyond reasonable care. If a number of cells were well developed they might prove valuable in utilizing Solar energy. For this purpose an arrangement would be necessary to protect them from heat, for instance an alum cell. It should be borne in mind that this is a direct transformation of light energy into electrical energy without chemical action of any kind, this is the forerunner of the inevitable Solar Generator.
Another strange property of the cells is their ability to produce sounds when a pulsating current is passed thru them. Under certain conditions a telephonic current may cause them to reproduce speech when connected to a microphone and battery. Weak sounds are also produced when an interrupted beam of light is allowed to fall on a short circuited cell.
It was also mentioned by Fritts that his cells change in sensitiveness with the kind of battery employed with them. They were found rather insensitive with bichromate of potash cells, sensitive with Leclanche cells and extremely sensitive when another current generating cell was employed as a source of current. This fact opens a wide field for experiment. Perhaps a certain type of battery will [Pg 61] result in making the selenium cells extremely sensitive and staple. Conjecture on the subject is without bounds. Just what causes a cell to change in sensitiveness with different current sources? Is there some unrecognized force in one current that is not found in the other? The solving of these problems may not be work of the easiest or the soonest done but the accomplishment is worth the labor.
A selenium cell will give much better service and have a longer life if a little care is taken with it. These suggestions if followed will prevent to a great extent irreparable damage to the cells.
Keep them cool. Do not allow them to become heated to any extent or the gold foil will combine with the selenium to form a gold selenide and destroy the sensitiveness of the cell. This condition will be indicated by dark brown splotches on the face of the cell.
Use as small current values as possible to accomplish a desired result. This demands the use of high resistance relays. Resistances may be employed in the circuit to limit the current but a high resistant relay is the proper solution.
Use the proper voltage as determined by the testing set.
Do not expose light sensitive cells to bright light for excessively long [Pg 63] periods of time. It fatigues the cell and causes it to become insensitive temporarily.
When using generator cells do not pass a current from an outside source thru them while lighted. This destroys temporarily the generating powers of the cell.
Keep the cells dry. If not of the sealed type keep them in a box having a few lumps of calcium chloride in the bottom to absorb moisture.
When not in use they should be kept in a light tight box but should be exposed to light each day or so regardless of whether they are used or not. This aids maturing and retains the sensitiveness of the cells.
Should their resistance drop to any great extent after continued use it can again be raised by treating with an alternating or pulsating current as described under treating and testing cells.
THE END
Transcriber's Notes:
The cover image was created by the transcriber, and is in the public domain.
Antiquated spellings were not corrected.
The illustrations have been moved so that they do not break up paragraphs and so that they are next to the text they illustrate.
Typographical errors have been silently corrected
End of the Project Gutenberg EBook of Selenium Cells, by Thomas W. Benson
*** END OF THIS PROJECT GUTENBERG EBOOK SELENIUM CELLS ***
***** This file should be named 61574-h.htm or 61574-h.zip *****
This and all associated files of various formats will be found in:
http://www.gutenberg.org/6/1/5/7/61574/
Produced by Paul Marshall and the Online Distributed
Proofreading Team at http://www.pgdp.net (This file was
produced from images generously made available by The
Internet Archive)
Updated editions will replace the previous one--the old editions will
be renamed.
Creating the works from print editions not protected by U.S. copyright
law means that no one owns a United States copyright in these works,
so the Foundation (and you!) can copy and distribute it in the United
States without permission and without paying copyright
royalties. Special rules, set forth in the General Terms of Use part
of this license, apply to copying and distributing Project
Gutenberg-tm electronic works to protect the PROJECT GUTENBERG-tm
concept and trademark. Project Gutenberg is a registered trademark,
and may not be used if you charge for the eBooks, unless you receive
specific permission. If you do not charge anything for copies of this
eBook, complying with the rules is very easy. You may use this eBook
for nearly any purpose such as creation of derivative works, reports,
performances and research. They may be modified and printed and given
away--you may do practically ANYTHING in the United States with eBooks
not protected by U.S. copyright law. Redistribution is subject to the
trademark license, especially commercial redistribution.
START: FULL LICENSE
THE FULL PROJECT GUTENBERG LICENSE
PLEASE READ THIS BEFORE YOU DISTRIBUTE OR USE THIS WORK
To protect the Project Gutenberg-tm mission of promoting the free
distribution of electronic works, by using or distributing this work
(or any other work associated in any way with the phrase "Project
Gutenberg"), you agree to comply with all the terms of the Full
Project Gutenberg-tm License available with this file or online at
www.gutenberg.org/license.
Section 1. General Terms of Use and Redistributing Project
Gutenberg-tm electronic works
1.A. By reading or using any part of this Project Gutenberg-tm
electronic work, you indicate that you have read, understand, agree to
and accept all the terms of this license and intellectual property
(trademark/copyright) agreement. If you do not agree to abide by all
the terms of this agreement, you must cease using and return or
destroy all copies of Project Gutenberg-tm electronic works in your
possession. If you paid a fee for obtaining a copy of or access to a
Project Gutenberg-tm electronic work and you do not agree to be bound
by the terms of this agreement, you may obtain a refund from the
person or entity to whom you paid the fee as set forth in paragraph
1.E.8.
1.B. "Project Gutenberg" is a registered trademark. It may only be
used on or associated in any way with an electronic work by people who
agree to be bound by the terms of this agreement. There are a few
things that you can do with most Project Gutenberg-tm electronic works
even without complying with the full terms of this agreement. See
paragraph 1.C below. There are a lot of things you can do with Project
Gutenberg-tm electronic works if you follow the terms of this
agreement and help preserve free future access to Project Gutenberg-tm
electronic works. See paragraph 1.E below.
1.C. The Project Gutenberg Literary Archive Foundation ("the
Foundation" or PGLAF), owns a compilation copyright in the collection
of Project Gutenberg-tm electronic works. Nearly all the individual
works in the collection are in the public domain in the United
States. If an individual work is unprotected by copyright law in the
United States and you are located in the United States, we do not
claim a right to prevent you from copying, distributing, performing,
displaying or creating derivative works based on the work as long as
all references to Project Gutenberg are removed. Of course, we hope
that you will support the Project Gutenberg-tm mission of promoting
free access to electronic works by freely sharing Project Gutenberg-tm
works in compliance with the terms of this agreement for keeping the
Project Gutenberg-tm name associated with the work. You can easily
comply with the terms of this agreement by keeping this work in the
same format with its attached full Project Gutenberg-tm License when
you share it without charge with others.
1.D. The copyright laws of the place where you are located also govern
what you can do with this work. Copyright laws in most countries are
in a constant state of change. If you are outside the United States,
check the laws of your country in addition to the terms of this
agreement before downloading, copying, displaying, performing,
distributing or creating derivative works based on this work or any
other Project Gutenberg-tm work. The Foundation makes no
representations concerning the copyright status of any work in any
country outside the United States.
1.E. Unless you have removed all references to Project Gutenberg:
1.E.1. The following sentence, with active links to, or other
immediate access to, the full Project Gutenberg-tm License must appear
prominently whenever any copy of a Project Gutenberg-tm work (any work
on which the phrase "Project Gutenberg" appears, or with which the
phrase "Project Gutenberg" is associated) is accessed, displayed,
performed, viewed, copied or distributed:
This eBook is for the use of anyone anywhere in the United States and
most other parts of the world at no cost and with almost no
restrictions whatsoever. You may copy it, give it away or re-use it
under the terms of the Project Gutenberg License included with this
eBook or online at www.gutenberg.org. If you are not located in the
United States, you'll have to check the laws of the country where you
are located before using this ebook.
1.E.2. If an individual Project Gutenberg-tm electronic work is
derived from texts not protected by U.S. copyright law (does not
contain a notice indicating that it is posted with permission of the
copyright holder), the work can be copied and distributed to anyone in
the United States without paying any fees or charges. If you are
redistributing or providing access to a work with the phrase "Project
Gutenberg" associated with or appearing on the work, you must comply
either with the requirements of paragraphs 1.E.1 through 1.E.7 or
obtain permission for the use of the work and the Project Gutenberg-tm
trademark as set forth in paragraphs 1.E.8 or 1.E.9.
1.E.3. If an individual Project Gutenberg-tm electronic work is posted
with the permission of the copyright holder, your use and distribution
must comply with both paragraphs 1.E.1 through 1.E.7 and any
additional terms imposed by the copyright holder. Additional terms
will be linked to the Project Gutenberg-tm License for all works
posted with the permission of the copyright holder found at the
beginning of this work.
1.E.4. Do not unlink or detach or remove the full Project Gutenberg-tm
License terms from this work, or any files containing a part of this
work or any other work associated with Project Gutenberg-tm.
1.E.5. Do not copy, display, perform, distribute or redistribute this
electronic work, or any part of this electronic work, without
prominently displaying the sentence set forth in paragraph 1.E.1 with
active links or immediate access to the full terms of the Project
Gutenberg-tm License.
1.E.6. You may convert to and distribute this work in any binary,
compressed, marked up, nonproprietary or proprietary form, including
any word processing or hypertext form. However, if you provide access
to or distribute copies of a Project Gutenberg-tm work in a format
other than "Plain Vanilla ASCII" or other format used in the official
version posted on the official Project Gutenberg-tm web site
(www.gutenberg.org), you must, at no additional cost, fee or expense
to the user, provide a copy, a means of exporting a copy, or a means
of obtaining a copy upon request, of the work in its original "Plain
Vanilla ASCII" or other form. Any alternate format must include the
full Project Gutenberg-tm License as specified in paragraph 1.E.1.
1.E.7. Do not charge a fee for access to, viewing, displaying,
performing, copying or distributing any Project Gutenberg-tm works
unless you comply with paragraph 1.E.8 or 1.E.9.
1.E.8. You may charge a reasonable fee for copies of or providing
access to or distributing Project Gutenberg-tm electronic works
provided that
* You pay a royalty fee of 20% of the gross profits you derive from
the use of Project Gutenberg-tm works calculated using the method
you already use to calculate your applicable taxes. The fee is owed
to the owner of the Project Gutenberg-tm trademark, but he has
agreed to donate royalties under this paragraph to the Project
Gutenberg Literary Archive Foundation. Royalty payments must be paid
within 60 days following each date on which you prepare (or are
legally required to prepare) your periodic tax returns. Royalty
payments should be clearly marked as such and sent to the Project
Gutenberg Literary Archive Foundation at the address specified in
Section 4, "Information about donations to the Project Gutenberg
Literary Archive Foundation."
* You provide a full refund of any money paid by a user who notifies
you in writing (or by e-mail) within 30 days of receipt that s/he
does not agree to the terms of the full Project Gutenberg-tm
License. You must require such a user to return or destroy all
copies of the works possessed in a physical medium and discontinue
all use of and all access to other copies of Project Gutenberg-tm
works.
* You provide, in accordance with paragraph 1.F.3, a full refund of
any money paid for a work or a replacement copy, if a defect in the
electronic work is discovered and reported to you within 90 days of
receipt of the work.
* You comply with all other terms of this agreement for free
distribution of Project Gutenberg-tm works.
1.E.9. If you wish to charge a fee or distribute a Project
Gutenberg-tm electronic work or group of works on different terms than
are set forth in this agreement, you must obtain permission in writing
from both the Project Gutenberg Literary Archive Foundation and The
Project Gutenberg Trademark LLC, the owner of the Project Gutenberg-tm
trademark. Contact the Foundation as set forth in Section 3 below.
1.F.
1.F.1. Project Gutenberg volunteers and employees expend considerable
effort to identify, do copyright research on, transcribe and proofread
works not protected by U.S. copyright law in creating the Project
Gutenberg-tm collection. Despite these efforts, Project Gutenberg-tm
electronic works, and the medium on which they may be stored, may
contain "Defects," such as, but not limited to, incomplete, inaccurate
or corrupt data, transcription errors, a copyright or other
intellectual property infringement, a defective or damaged disk or
other medium, a computer virus, or computer codes that damage or
cannot be read by your equipment.
1.F.2. LIMITED WARRANTY, DISCLAIMER OF DAMAGES - Except for the "Right
of Replacement or Refund" described in paragraph 1.F.3, the Project
Gutenberg Literary Archive Foundation, the owner of the Project
Gutenberg-tm trademark, and any other party distributing a Project
Gutenberg-tm electronic work under this agreement, disclaim all
liability to you for damages, costs and expenses, including legal
fees. YOU AGREE THAT YOU HAVE NO REMEDIES FOR NEGLIGENCE, STRICT
LIABILITY, BREACH OF WARRANTY OR BREACH OF CONTRACT EXCEPT THOSE
PROVIDED IN PARAGRAPH 1.F.3. YOU AGREE THAT THE FOUNDATION, THE
TRADEMARK OWNER, AND ANY DISTRIBUTOR UNDER THIS AGREEMENT WILL NOT BE
LIABLE TO YOU FOR ACTUAL, DIRECT, INDIRECT, CONSEQUENTIAL, PUNITIVE OR
INCIDENTAL DAMAGES EVEN IF YOU GIVE NOTICE OF THE POSSIBILITY OF SUCH
DAMAGE.
1.F.3. LIMITED RIGHT OF REPLACEMENT OR REFUND - If you discover a
defect in this electronic work within 90 days of receiving it, you can
receive a refund of the money (if any) you paid for it by sending a
written explanation to the person you received the work from. If you
received the work on a physical medium, you must return the medium
with your written explanation. The person or entity that provided you
with the defective work may elect to provide a replacement copy in
lieu of a refund. If you received the work electronically, the person
or entity providing it to you may choose to give you a second
opportunity to receive the work electronically in lieu of a refund. If
the second copy is also defective, you may demand a refund in writing
without further opportunities to fix the problem.
1.F.4. Except for the limited right of replacement or refund set forth
in paragraph 1.F.3, this work is provided to you 'AS-IS', WITH NO
OTHER WARRANTIES OF ANY KIND, EXPRESS OR IMPLIED, INCLUDING BUT NOT
LIMITED TO WARRANTIES OF MERCHANTABILITY OR FITNESS FOR ANY PURPOSE.
1.F.5. Some states do not allow disclaimers of certain implied
warranties or the exclusion or limitation of certain types of
damages. If any disclaimer or limitation set forth in this agreement
violates the law of the state applicable to this agreement, the
agreement shall be interpreted to make the maximum disclaimer or
limitation permitted by the applicable state law. The invalidity or
unenforceability of any provision of this agreement shall not void the
remaining provisions.
1.F.6. INDEMNITY - You agree to indemnify and hold the Foundation, the
trademark owner, any agent or employee of the Foundation, anyone
providing copies of Project Gutenberg-tm electronic works in
accordance with this agreement, and any volunteers associated with the
production, promotion and distribution of Project Gutenberg-tm
electronic works, harmless from all liability, costs and expenses,
including legal fees, that arise directly or indirectly from any of
the following which you do or cause to occur: (a) distribution of this
or any Project Gutenberg-tm work, (b) alteration, modification, or
additions or deletions to any Project Gutenberg-tm work, and (c) any
Defect you cause.
Section 2. Information about the Mission of Project Gutenberg-tm
Project Gutenberg-tm is synonymous with the free distribution of
electronic works in formats readable by the widest variety of
computers including obsolete, old, middle-aged and new computers. It
exists because of the efforts of hundreds of volunteers and donations
from people in all walks of life.
Volunteers and financial support to provide volunteers with the
assistance they need are critical to reaching Project Gutenberg-tm's
goals and ensuring that the Project Gutenberg-tm collection will
remain freely available for generations to come. In 2001, the Project
Gutenberg Literary Archive Foundation was created to provide a secure
and permanent future for Project Gutenberg-tm and future
generations. To learn more about the Project Gutenberg Literary
Archive Foundation and how your efforts and donations can help, see
Sections 3 and 4 and the Foundation information page at
www.gutenberg.org Section 3. Information about the Project Gutenberg
Literary Archive Foundation
The Project Gutenberg Literary Archive Foundation is a non profit
501(c)(3) educational corporation organized under the laws of the
state of Mississippi and granted tax exempt status by the Internal
Revenue Service. The Foundation's EIN or federal tax identification
number is 64-6221541. Contributions to the Project Gutenberg Literary
Archive Foundation are tax deductible to the full extent permitted by
U.S. federal laws and your state's laws.
The Foundation's principal office is in Fairbanks, Alaska, with the
mailing address: PO Box 750175, Fairbanks, AK 99775, but its
volunteers and employees are scattered throughout numerous
locations. Its business office is located at 809 North 1500 West, Salt
Lake City, UT 84116, (801) 596-1887. Email contact links and up to
date contact information can be found at the Foundation's web site and
official page at www.gutenberg.org/contact
For additional contact information:
Dr. Gregory B. Newby
Chief Executive and Director
gbnewby@pglaf.org
Section 4. Information about Donations to the Project Gutenberg
Literary Archive Foundation
Project Gutenberg-tm depends upon and cannot survive without wide
spread public support and donations to carry out its mission of
increasing the number of public domain and licensed works that can be
freely distributed in machine readable form accessible by the widest
array of equipment including outdated equipment. Many small donations
($1 to $5,000) are particularly important to maintaining tax exempt
status with the IRS.
The Foundation is committed to complying with the laws regulating
charities and charitable donations in all 50 states of the United
States. Compliance requirements are not uniform and it takes a
considerable effort, much paperwork and many fees to meet and keep up
with these requirements. We do not solicit donations in locations
where we have not received written confirmation of compliance. To SEND
DONATIONS or determine the status of compliance for any particular
state visit www.gutenberg.org/donate
While we cannot and do not solicit contributions from states where we
have not met the solicitation requirements, we know of no prohibition
against accepting unsolicited donations from donors in such states who
approach us with offers to donate.
International donations are gratefully accepted, but we cannot make
any statements concerning tax treatment of donations received from
outside the United States. U.S. laws alone swamp our small staff.
Please check the Project Gutenberg Web pages for current donation
methods and addresses. Donations are accepted in a number of other
ways including checks, online payments and credit card donations. To
donate, please visit: www.gutenberg.org/donate
Section 5. General Information About Project Gutenberg-tm electronic works.
Professor Michael S. Hart was the originator of the Project
Gutenberg-tm concept of a library of electronic works that could be
freely shared with anyone. For forty years, he produced and
distributed Project Gutenberg-tm eBooks with only a loose network of
volunteer support.
Project Gutenberg-tm eBooks are often created from several printed
editions, all of which are confirmed as not protected by copyright in
the U.S. unless a copyright notice is included. Thus, we do not
necessarily keep eBooks in compliance with any particular paper
edition.
Most people start at our Web site which has the main PG search
facility: www.gutenberg.org
This Web site includes information about Project Gutenberg-tm,
including how to make donations to the Project Gutenberg Literary
Archive Foundation, how to help produce our new eBooks, and how to
subscribe to our email newsletter to hear about new eBooks.